
【基因改造】稱全球首例愛滋免疫嬰面世,中國科學家賀建奎:想當愛因斯坦,卻成科學狂人!
據內地媒體報道,來自中國深圳的科學家賀建奎周一聲稱,成功讓全球首例的基因編輯嬰兒露露和娜娜月初在中國誕生。賀聲稱,這對雙胞胎的一個基因經過修改,讓她們出生後即能天然地抵抗愛滋病。不過,未得到官方機構證實事件。
消息傳出後,賀建奎迅速成為大眾焦點,不少人好奇,這位科學狂人到底是何方神聖。
賀建奎自湖南出生,家境清寒,父母是農民。根據媒體報道,他從小迷戀物理學,立志要成為中國的愛因斯坦。於是,他刻苦學習,最後如願考中國科技大學,主修物理學。後來,他考進美國萊斯大學(Rice Univserity)攻讀博士,然而他的研究方向卻從物理學轉向生物學。
Photo from 新浪科技
從物理學轉到生物學
賀建奎在接受《千人》雜誌採訪時表示,物理的黃金時代似乎悄然逝去,而生物學正在蓬勃發展,隨著年齡增長,不得不考慮未來的工作方向及生存壓力。於是,在萊斯大學攻讀博士期間,他師從物理系及生物工程系教授Michael Deem,研究病原體進化的物理學理論和疫苗設計等。
期間,他發表了有關基因編輯的論文Heterogeneous Diversity of Spacers within CRISPR,據悉這篇論文與日前傳出的基因編輯有直接關係。文中提到CRISPR用在細菌DNA中可以實現病毒免疫,不過文中未有涉及任何有關基因編輯的實驗。
Photo from 新浪科技
從學者到商人
後來他朝著生物科技的道路進發,在史丹佛大學(Standford University)從事基因測序研究。當時他跟隨世界基因測序領域首屈一指的科學家Stephen Quake,從事研究工作。在Stephen Quake的影響下,他意識到科學研究可與商業拉上關係,於是他離開大學後,便在南方科技大學組建自己的實驗室,還創立一家名為瀚海基因的生物科技公司。
Photo from 新浪科技
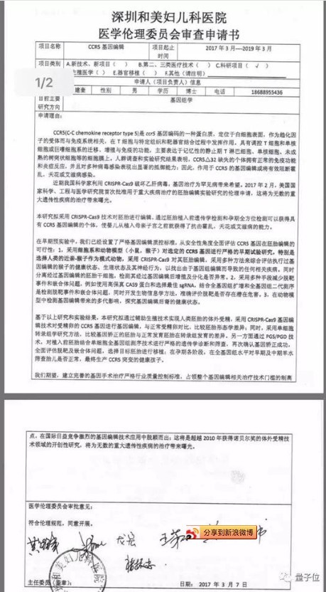
公司成立後,他開始與其他生物科技公司,甚至醫院合作,研發基因測序儀,近日便盛傳他首創全球第一例基因編輯雙胞胎,並指這項研究通過了深圳和美婦兒科醫院的醫學倫理委員會的審查。
Photo from 新浪科技
不過,深圳和美婦兒科醫院均矢口否認有簽署相關文件,至今仍未有人能證實事件,不過此事件已成為最近大眾探討科技與倫理的熱門話題。
資料來源:新浪科技
Text by BusinessFocus Editorial




