
【創業基金懶人包】仲為創業第一筆資金煩惱?一文睇清各項創業資助和培育計劃!
創業者起步創業,除了有比較完整的商業計劃,創業資金從何而來是踏出創業最關鍵的一步。曾有人笑稱創業基金的來源要看三個F:即Family(家庭)、Friends(朋友)及Fools(傻瓜)。
其實近年香港政府大力發展創科,再加上國家大力發展粵港澳大灣區,香港能充分發揮「超級聯繫人」的角色,為創業者帶來很多新機遇!
因此政府推出了多個創業基金來幫助創業者成功起步,當中有些基金亦並不局限於創科範疇,中小企均可受惠。而有志成立社企、貢獻社會的人士,亦能找到相關基金提供資助。除此之外,有些類型的資助不只針對創業者,更幫助一些已略有規模的公司或企業提升行業科技、完成產業升級。本文將政府直接資助、到坊間各項培育計劃提供的創業資金或資金援助一一羅列,讓有志創業的香港人能一覽無遺,盡快踏上創業之路!
一、政府創業資助基金
A.創新科技行業
利用創科機遇來開展創業,是不少出身於電腦或者生物科技等相關行業的年輕人都有志發展的方向,其中數碼港和科學園都有相關基金幫助這個界別的創業者起步,較為出名的是數碼港創意微型基金和科學園主辦的科技企業投資基金,另外近年創科科技署亦提出了大量計劃,幫助年輕人起飛。

B.中小企及出口業
出口業是香港的支柱行業之一,工業貿易署亦有計劃支援工商機構和中小企作市場推廣。

C.創意及設計行業
創意行業近年亦在香港蓬勃發展,包括手作、漫畫、電影創作等等都屬於這個範疇,亦有機構提供資助幫助有志在這個方向發展的年輕人。

D.非牟利組織或非政府機構
關懷弱勢社群亦令到不少創業者有志成立社企,政府多個機構都有設立相關基金,讓關懷社會、希望透過社企形式服務社會的人士申請有關資助。

E.零售業和建築業
雖受新冠肺炎影響,零售業暫時受挫,但零售業依然是香港的支柱行業之一,政府亦有不少措施,資助零售業不斷改善生產力;而近年因應香港緊張的住房需求,大力興建房屋,增加房屋供應,發展局亦有資助幫助業界提升科技。

F.不限行業
隨著香港和內地的商貿合作日趨頻密,再加上「一帶一路」國家政策,還有不少政府資助,幫助香港企業和初創公司走向國際,行業亦不受限制。

二、學院類資助基金
大學是培育創科最好的基地。現在有不少大學都設立基金,幫助大學生從大學開始,將科研成果變成創業項目,走商業化道路。

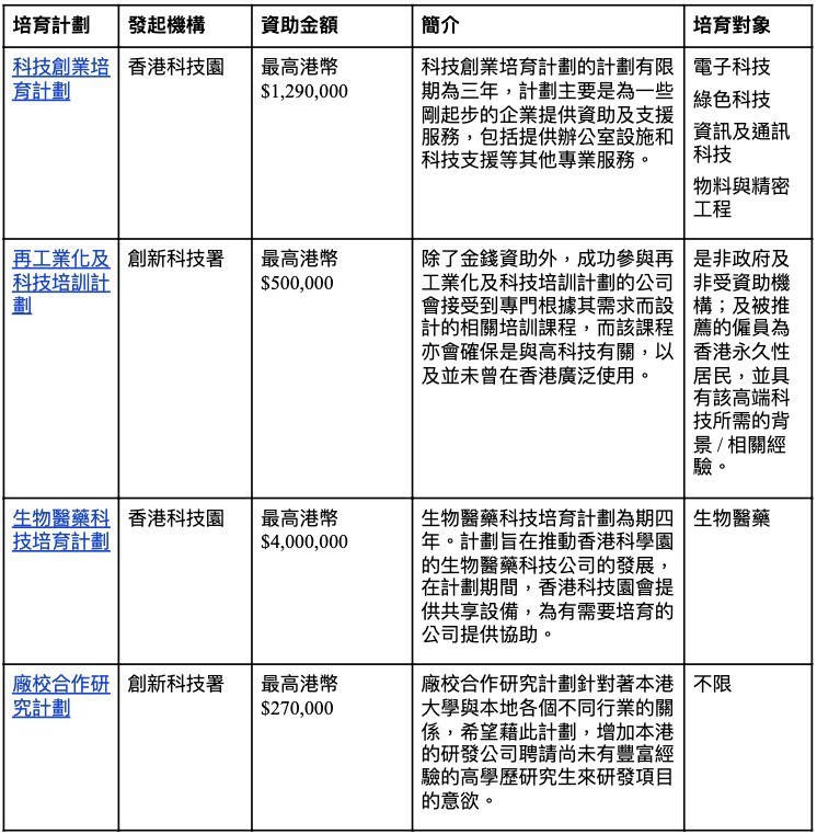
三、政府類培育計劃
除了直接的資金資助外,政府亦提供了不少培育計劃,除了有現金補貼,亦會提供辦公室資助、市場推廣等等「一條龍」服務,助初創企業克服創業前期的困難。

四、私人機構發起的培育計劃
坊間亦有不少天使投資者或私企,會投資有潛力的初創企業,當然門檻都較高,需要有更為完整的商業計劃才能得到他們的青睞。但成功申請到有關資助的初創企業,亦更能證明自己的市場價值。

除了以上羅列的創業基金、政府資助、培育計劃等,準備創業的人士還可以透過一般私人貸款來籌集創業資金,最多可以申請200萬港幣,還款期最長5年,年利率低至貼近3%,實際情況按不同銀行或財務公司計劃以及借貸人紀錄而定。這個方法優點勝在有彈性,籌集到的創業金額較高,資金亦快到手,可以盡快起步,但就沒有基金或政府資助的創業支援,及免利息低成本等等其他優惠。創業者可根據自己的實際需要和資金充裕度選擇適合自己的資金籌備方法。
相關資料可以參考以下連結:
數碼港創意微型基金
創新及科技支援計劃
創新及科技基金實習研究員計劃
科技園公司及數碼港實習研究員計劃
創科創投基金
科技企業投資基金
大學科技初創企業資助計劃
粵港科技合作資助計劃
投資研發現金回贈計劃
專利申請資助計劃
科技券計劃
院校中游研發計劃
中小企業市場推廣基金
工商機構支援基金
創意智優計劃
設計創業培育計劃
「創業展才能」計劃
青年發展基金
創科生活基金
專業服務發展資助計劃
「伙伴倡自強」社區協作計劃
零售業人力需求管理科技應用支援計劃
建造業創新及科技基金
優化版內地計劃
東盟計劃
企業支援計劃
社會創新及創業發展基金
上海市大學生科技創業
基金會-理大專項基金
理大科技領航基金計劃
理大微型基金計劃
科技創業培育計劃
再工業化及科技培訓計劃
生物醫藥科技培育計劃
廠校合作研究計劃
小型貸款計劃
阿里巴巴創業者基金
創業後再培育計劃
青年創業基金
前海厚德創業孵化器
Ablaze
CoCoon Incubation
Entrepreneur First Form
Fashion Incubation Programme
Empowering Startups
賽馬會社創培育計劃
香港青年創業計劃
千萬元天使基金
學生創業概念驗證基金計劃
Betatron
Text by BusinessFocus Editorial




