
【AI 投資必睇】跟著英偉達總裁黃仁勳食「五層蛋糕」!盤點港股美股A股 AI 產業鏈股份!即刻收藏全景懶人包

市場往往聚焦 AI 頂層應用的爆發,卻忽略支撐算力運作的物理底層才具備最強防禦性。想要精準捕捉 AI 時代的投資機遇,不妨參考英偉達(Nvidia,美股代碼NVDA)行政總裁黃仁勳提出的「五層蛋糕」理論 。黃仁勳提出的「五層蛋糕」理論,實則揭示了一場跨越數萬億美元的基礎建設革命。當前全球投資邏輯正經歷深刻轉移:算力的終點不在於算法,而在於能源供應與熱能管理。若不理解底層物理約束,難以精準捕捉具備超額回報的隱形龍頭。此份懶人包為大家清晰歸納了這五層架構的投資核心邏輯,深度拆解美、港、A 三大市場,從電力基建、核心存儲到國產替代模型,梳理出真正能跨越週期的股份清單,並詳細盤點了美股、港股及 A 股的相關代表企業,助你快速掌握財富密碼 !

第一層:能源 (Energy) —— AI 的地基與物理約束
核心邏輯:算力的盡頭是電力與散熱 。能源供應不足與電網老化是目前全球 AI 擴張的最大瓶頸 。生成式AI需要龐大的電子流動與散熱,能源不足將直接限制整體系統運作 。
涉及產業板塊:電力及清潔能源、核電、電網設備、變壓器、能源金屬
🇺🇸 美股板塊
星座能源 Constellation Energy (美股代碼CEG) 美國最大無碳能源生產商及核電重啟龍頭
維斯特拉 Vistra (美股代碼VST) 坐擁龐大天然氣與核電資源的獨立電力巨頭
奧克洛 Oklo (美股代碼OKLO) 獲 OpenAI 創辦人投資的微型核反應爐先驅
伊頓 Eaton (美股代碼ETN) 數據中心電力管理與變壓器設備巨頭
通用電氣燃氣發電 GE Vernova (美股代碼GEV) 全球電網現代化與大型電力設備關鍵商
🇭🇰 港股板塊
中廣核電力 (1816) 中國核電穩定基載營運龍頭
中廣核礦業 (1164) 掌握全球稀缺的最上游鈾礦資源
🇨🇳 A股板塊
中國核電 (A股代碼601985) 積極探索核電結合綠色算力中心的稀缺營運商
特變電工 (A股代碼600089) 變壓器及特高壓電力設備龍頭
思源電氣 (A股代碼002028) 配電設備外銷及電網升級受惠者

第二層:晶片與運算 (Chips & Computing) —— 算力發動機
核心邏輯:負責將電子流轉化為智慧 。美股主導底層架構設計與尖端技術,中資股則發力代工替代及核心 PCB 基材 。
涉及產業板塊:GPU 設計、HBM 存儲、先進代工、PCB、封裝
🇺🇸美股板塊
英偉達 NVIDIA (美股代碼NVDA) 壟斷全球算力市場的 AI GPU 絕對霸主
博通 Broadcom (美股代碼AVGO) 科技巨頭客製化 ASIC 與 AI 網絡晶片王者
美光科技 Micron (美股代碼MU) HBM3E 產品直接供應 Nvidia 核心系列的高端存儲巨頭
台積電 TSM (美股代碼TSM) 幾乎包攬全球所有高端 AI 晶片的先進製程代工廠
西部數據 Western Digital (美股代碼WDC) 受惠 AI 海量數據存儲需求的大容量企業級硬碟巨頭
希捷科技 Seagate (美股代碼STX) 受惠 AI 海量數據存儲需求的大容量企業級硬碟巨頭
阿斯麥 ASML (美股代碼ASML) 掌握頂尖封裝及光刻設備技術
🇭🇰 港股板塊
中芯國際 (0981) 國產先進製程代工龍頭,肩負晶片國產化重任
華虹半導體 (1347) 具備特色工藝及非易失性記憶體代工優勢
聯想集團 (0992) 全球核心 AI 伺服器與 AI PC 硬件集成巨頭
建滔積層板 (1888) AI 伺服器 PCB 核心材料 CCL 覆銅板龍頭
🇨🇳 A股板塊
寒武紀 (A股代碼688256) 國產 AI 算力加速晶片領軍企業
海光信息 (A股代碼688041) 國產高端 x86 處理器及算力晶片龍頭
生益科技 (A股代碼600183) 高速高頻 PCB 基材核心供應商
兆易創新 (A股代碼603986) 國產 NOR Flash 龍頭並積極佈局利基型 DRAM
北京君正 (A股代碼300223) 全球車載與工業級存儲晶片領先者
瀾起科技 (A股代碼688008) 伺服器擴展記憶體帶寬剛需的 Memory Buffer 接口晶片全球龍頭
長信科技 (A股代碼300088) 積極佈局消費電子觸控顯示及高端模組技術
通富微電 (A股代碼002156) AMD 核心封測廠,掌握先進封裝及 HBM 相關概念
江波龍 (A股代碼301308) 國產綜合性存儲模組及企業級存儲龍頭
香農芯創 (A股代碼300475) SK 海力士代理商,A 股最直接的 HBM 供應鏈概念

第三層:雲端與基礎設施 (Cloud & Infrastructure) —— 關鍵基礎建設
核心邏輯:這是2026年業績兌現最猛的一層,包含高速連接、熱管理(液冷)與伺服器整機 。
涉及產業板塊:伺服器、液冷散熱、光模組、數據中心運營
🇺🇸 美股板塊
維諦技術 Vertiv (美股代碼VRT) 全球 AI 數據中心高密度電源與液冷散熱龍頭
阿里斯塔網絡 Arista Networks (美股代碼ANET) AI 數據中心高速網絡交換機霸主
康寧 Corning (美股代碼GLW) 提供超高速光纖互聯與半導體玻璃基板巨頭
🇭🇰 港股板塊
聯想集團 (0992) 具備獨家溫水液冷技術的 AI 伺服器龍頭
萬國數據 (9698) 第三方中立數據中心及超算算力運營商
長飛光纖 (6869) 為 AI 數據中心提供內部超高速光纖互聯方案
🇨🇳 A股板塊
中際旭創 (A股代碼300308) 穩佔全球 800G 及 1.6T 高速光模組龍頭地位
新易盛 (A股代碼300502) 打入北美雲端巨頭供應鏈的高速光模組領先者
工業富聯 (A股代碼601138) Nvidia 核心代工廠與高端 AI 伺服器製造巨頭
英維克 (A股代碼002837) 全球領先的數據中心精密溫控與液冷散熱龍頭
奧飛數據 (A股代碼300738) 專門為 AI 大模型公司提供 IDC 代管與算力租賃服務

第四層:AI 模型 (Models) —— 認知與算法層
核心邏輯:科技巨頭的軍備競賽,決定了AI的智商上限與生態控制力 。
涉及產業板塊:大語言模型 (LLM)、多模態算法、垂直模型
🇺🇸 美股板塊
微軟 Microsoft (美股代碼MSFT) 深度綁定 OpenAI 並全面整合 AI 應用的科技巨無霸
谷歌 Alphabet (美股代碼GOOGL) 擁有 Gemini 家族及龐大數據生態的 AI 領航者
臉書 Meta (美股代碼META) 推動 Llama 成為全球最強開源模型生態的社交巨頭
🇭🇰 港股板塊
百度集團 (9888) 擁有文心一言大模型及全棧 AI 架構
阿里巴巴 (9988) 通義千問開源生態及雲端算力領軍者
騰訊控股 (0700) 憑藉混元大模型賦能龐大社交與遊戲生態戈
快手 (1024) 旗下「可靈」視頻生成大模型在全球處於領先地位
MiniMax (0100) 國產「AI 四小龍」之一,具備極強的語音及文本交互大模型商業變現能力
智譜 AI (2513) 擁有頂尖自研千億級 GLM 基座模型及完善開源生態的 AGI 領航者
🇨🇳 A股板塊
科大訊飛 (A股代碼002230) 星火認知大模型領軍者及智能語音霸主
三六零 (A股代碼601360) 積極佈局國產大模型與 AI 搜索應用生態

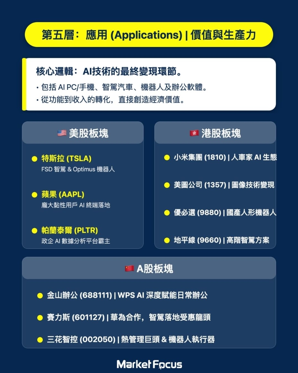
第五層:應用 (Applications) —— 價值終端與生產力
核心邏輯:AI技術的最終變現環節,包括AI PC/手機、智駕汽車、機器人及辦公軟體 。
涉及產業板塊:AI PC/手機、智駕、機器人、辦公軟件
🇺🇸 美股板塊
特斯拉 Tesla (美股代碼TSLA) FSD 完全自動駕駛與 Optimus 人形機器人先驅
蘋果 Apple (美股代碼AAPL) 憑藉龐大高黏性用戶群打造 Apple Intelligence 終端生態
帕蘭泰爾 Palantir (美股代碼PLTR) 企業與政府機關依賴的 AI 數據分析平台霸主
🇭🇰 港股板塊
小米集團 (1810) 完美打通人車家全生態的 AI 終端消費巨頭
美圖公司 (1357) 成功將 AI 圖像技術轉化為訂閱收入的變現標竿
優必選 (9880) 積極推動商業化落地的國產人形機器人第一股
地平線 (9660) 軟硬結合的高階智能駕駛輔助方案領跑者
🇨🇳 A股板塊
金山辦公 (A股代碼688111) WPS AI 深度賦能日常辦公的軟體變現先鋒
賽力斯 (A股代碼601127) 深度綁定華為並受惠於高階智駕落地的汽車龍頭
三花智控 (A股代碼002050) 全球熱管理巨頭及人形機器人核心執行器組件龍頭
把握 AI 大時代,砌出你的專屬「黃金蛋糕」!
黃仁勳提出的「五層蛋糕」理論,提供了一個極具參考價值的 AI 產業鏈全景圖 。從最底層決定系統運作的能源基建,到負責轉化算力的晶片與基礎設施,再到頂層決定智商上限與創造價值的模型及應用,每一層都蘊藏著龐大的機遇 。對於投資者來說,與其盲目追逐熱點,不如根據清晰的框架,在美股、港股及 A 股市場中進行跨市場的分散佈局。AI 革命的浪潮才剛剛開始,希望這份懶人包能幫助大家理清投資思路,按圖索驥,精準捕捉 AI 時代的財富密碼!
Text by BusinessFocus Editorial
免責聲明:本網頁一切言論並不構成要約、招攬或邀請、誘使、任何不論種類或形式之申述或訂立任何建議及推薦,讀者務請運用個人獨立思考能力自行作出投資決定,如因相關言論招致損失,概與本公司無涉。投資涉及風險,證券價格可升可跌。




